
“वाक़िफ़ हैं इनसे कायनात के सब इन्सो अजिन्ना
बा ख़ुदा ये हैं फ़रज़न्दे हसन, हसन मुसन्ना“
हज़रत इमाम आली मक़ाम इमाम हसन अलैहिस्सलाम के शहज़ादे इमाम हसन मुसन्ना अलैहिस्सलाम हूबहू शबीह इमाम हसन थें !

और इसीलिये आपका नाम हसन मुसन्ना हुआ! क्योंकि आप सूरत और सीरत हर चीज़ मे अपने वालिदे ज़ीशान के मुशाबहे थें इसलिये आपको “मुसन्ना” का लक़ब मिला जिसका मतलब होता है (सानी)!
हज़रत सैय्यदना हसन मुसन्ना रज़िअल्लाह तआला अन्हु की वालिदा माजिदा का इस्म मुबारक सैय्यदा ख़ौला बिन्त मन्ज़ूर फ़ज़्ज़ारी था, जो कूफ़ा के एक मोअज़ज़्ज़ि ख़ानदान बनु फ़ज़्ज़ार से ताल्लुक़ रखती थीं!
हज़रत सैय्यदना हसन मुसन्ना रज़िअल्लाह तआला अन्हु के मुताल्लिक़ मोअर्रिख़ो ने लिखा है कि आप बहुत ख़ूबसूरत और बावक़ार शख़्सियत के मालिक थें!
जनाब इमाम हुसैन अलैहिस्सलाम आपसे हद दर्जे मोहब्बत फ़रमाते थे और आपको अपना दामाद बनाना चाहते थें! आपके निकाह मे जनाब हुसैन अलैहिस्सलाम की शहज़ादी सैय्यदा फ़ातिमा सुग़रा रज़िअल्लाह तआला अन्हा थीं!
कुछ तारीख़ निगारो ने ये लिखा है कि आप भी वाक़याए करबला मे मौजूद थें और अपने तमाम भाईयों और अज़ीज़ों के तरह आपने भी हाशमी शुजाअत का मुज़ाहिरा पेश किया काफ़ी यज़ीदियों को वासिले जहन्नम किया और ख़ुद भी काफ़ी ज़ख़्मी हो गए, काफ़ी चोट खाने के बाद आप बेहोश होकर मैदाने कारज़ार मे गिरपड़े, जनाब इमाम हुसैन अलैहिस्सलाम ये देखकर अश्क़बार हो गएँ और सोचा कि ख़ानदाने रिसालत का एक और चिराग़ बुझ गया, आपने अपने दिल पर पत्थर रखकर जनाब हसन मुसन्ना को उठाकर हाशमी शहीदों मे रख दिया, लेकिन अल्लाह को कुछ और ही मन्ज़ूर था कि इतना ज़ख़्म खाने के बावजूद आप ज़िन्दा थें, यज़ीदियों ने आपको भी बन्दी बना लिया, और जब क़ाफ़ले को करबला से शाम के जानिब लेजाने लगे तो रास्ते मे कुछ यज़ीदियों ने चाहा कि आपको क़त्ल करदें लेकिन आपके वालिदा के क़बीले की एक ख़ातून अस्मा बिन्त अलहकम फ़ज़्ज़ारिया ने आड़े आकर आपको अमरु बिन साद से छुड़वा लिया और कूफ़ा लेजाकर आपकी ख़ूब तिमारदारी किया जिससे आप कुछ ही दिनों मे तंदरुस्त हो गएँ और अपने वतन मदीना मुनव्वरा वापस लौट गएँ!
कुछ मोअर्रिख़ो ने ये भी लिखा है कि आप वाक़ेआए करबला मे नही थे क्योंकि आप बीमार थे और जनाब इमाम हुसैन अलैहिस्सलाम ने आप ही के ख़िदमत के लिये सैय्यदा फ़ातिमा सुग़रा रज़िअल्लाह तआला अन्हा को आपके पास मदीना मे छोड़ दिया था!
उमवी ख़लीफ़ा वलीद बिन अब्दुल मुल्क के कहने पर आपको भी दो बार ज़हर दिलवाया गया, जिसमे पहली बार तो वो कामियाब ना हो पाएँ, लेकिन दूसरी बार कामियाबी मिल गई, और आप शहीद हो गएँ, आपने पचासी साल की उम्र मुबारक पाई थी!
हज़रत इमाम बुख़ारी रज़िअल्लाह तआला अन्हु ने आपके मुताल्लिक़ काफ़ी हदीसे मुबारिका दर्ज किया है, जिसमे से एक मे वो फ़रमाते हैं कि इमाम हसन मुसन्ना रज़िअल्लाह तआला अन्हु के विसाल के बाद आपकी ज़ौजा सैय्यदा फ़ातिमा सुग़रा रज़िअल्लाह तआला अन्हा ने आपके मज़ार मुबारक पर एक गुँम्बद नस्ब किया और एक साल तक उसी मे इबादत मे मशग़ूल रहीं! जब वो पूरा तैयार हुआ तो आपको किसी की ग़ैब से आवाज़ सुनाई दी, जिसमे वो कह रहे थें कि “ऐ सुग़रा तुमने एक ज़रूरी चीज़ की बुनियाद क़ायम किया है!
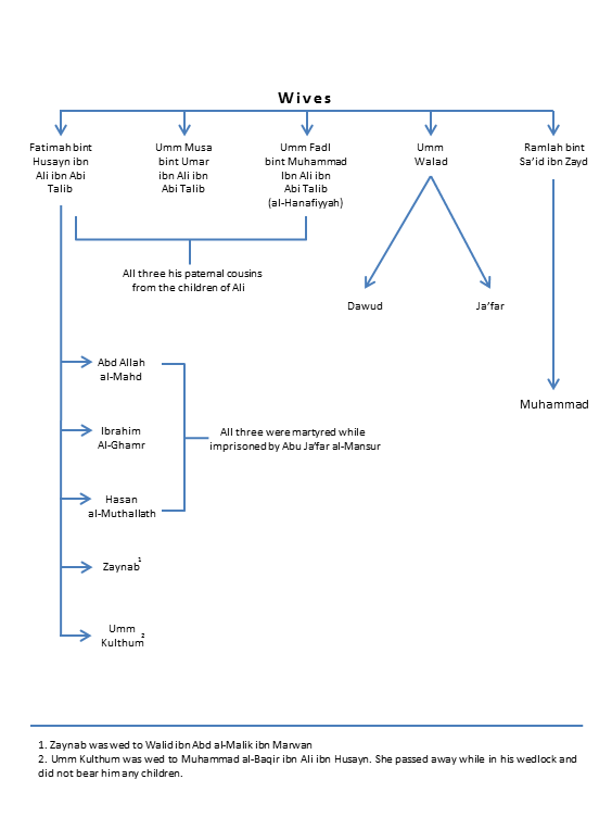
अज़वाज व औलाद– इमाम सैय्यदना हसन मुसन्ना रज़िअल्लाह तआला अन्हु ने दो शादियाँ फ़रमाई थी, पहली शादी तो आपने अपने चचा सैय्यदना इमाम हुसैन अलैहिस्सलाम की बेटी सैय्यदा फ़ातिमा सुग़रा रज़िअल्लाह तआला अन्हा से फ़रमाई थी जिनसे आपके तीन शहज़ादे हुऐ यानी-(1) हज़रत सैय्यदना हसन मुसल्लस रज़िअल्लाह तआला अन्हु (2) हज़रत सैय्यदना इब्राहीम रज़िअल्लाह तआला अन्हु और (3) हज़रत सैय्यदना अब्दुल्लाह अल महज़ रज़िअल्लाह तआला अन्हु (जद् सादात क़ुत्बिया)
दूसरी शादी आपने एक रोमिया जारिया से फ़रमाई कि जिनके शिकम मुबारक से हज़रत सैय्यदना दाऊद, सैय्यदना जाफ़र, और सैय्यदना यहया रज़िअल्लाह तआला अन्हुमा पैदा हुए!
हज़रत सैय्यदना दाऊद बिन हसन मुसन्ना रज़िअल्लाह तआला अन्हु हज़रत सैय्यदना इमाम जाफ़र सादिक़ रज़िअल्लाहु अन्हु के रज़ाई भाई थे!
इनके दूसरे भाई हज़रत सैय्यदना जाफ़र बिन हसन मुसन्ना रज़िअल्लाहु अन्हुमा की कुन्नियत अबुल हसन थी, इनके एक बेटे हसन थे, जिनकी नस्ल इनके बेटों हज़रत अब्दुल्लाह, हज़रत जाफ़र और मोहम्मद अल शैयलक़ से आगे चली! हज़रत यहया की नस्ल आगे नही चली (बहवाला रहमतललिल आलमीन)
हज़रत सैय्यदना हसन मुसल्लस, हज़रत सैय्यदना इब्राहीम अल ग़मर और हज़रत सैय्यदना अब्दुल्लाह अल महज़ रज़िअल्लाह तआला अन्हुमा को ज़माने भर मे ये शर्फ़ हासिल है कि ये तरफ़ैन से फ़ातिमी हैं हसनी और हुसैनी हैं, यानी इनके वालिद हज़रत सैय्यदना इमाम हसन मुसन्ना शहज़ादे हैं इमाम हसन अलैहिस्सलाम के और इनकी वालिदा सैय्यदा फ़ातिमा सुग़रा शहज़ादी हैं सैय्यदना इमाम हुसैन अलैहिसस्सलाम की इस तरह इस घराने मे कि जिनमे इमाम हसन और इमाम हुसैन अलैहिस्सलाम की नजाबत शामिल हो गई रूहे ज़मीं पर सबसे ख़ालिस सादात होने का शर्फ़ हासिल हुआ और इसीलिये जहाँ इमाम हुसैन अलैहिस्सलाम के नस्ल मे यके बाद दीगरे इमाम मुन्तक़िल होते रहें वहीं इमाम हसन अलैहिस्सलाम की नस्ल पाक मे औलियाए कामलीन का नुज़ूल होता रहा है और जिनमे इमामुल औलिया हुज़ूर सैय्यदना ग़ौसुलवरा हज़रत मोहिउद्दीन अब्दुल क़ादिर जीलानी रहमतउल्लाह अलैह और हुज़ूर सैय्यदना क़ुतुबुल अक़ताब ग़ौसुलवरा अमीर कबीर क़ुतुबउद्दीन मदनी हसनी अल हुसैनी रहमतउल्लाह अलैह जैसी मुक़द्दस हस्तियाँ जलवागर हुईं और बहुक्मे ख़ुदा सादात-ए-क़ुत्बिया को ये शर्फ़ हासिल है कि इन दोनों बाबरकत शख़्सियतों की नस्ल पाक से होने के सबब इस घराने आली शान को सैय्यदुस्सादात होने का वक़ार हासिल हुआ और इस घराने मे इतने शहीद और औलिया अल्लाह हुए कि तारीख़ निगारों ने लिखा है कि दूसरे ख़ानदानों मे अगर चिराग़ लेकर ढ़ून्डा जाए तो शायद ही मिलेंगे! बफ़ज़्ले ख़ुदा तआला (मुसन्निफ़) को भी इस ख़ानवादे आली शान मे पैदा होने का शर्फ़ हासिल है और इस न्यामते अज़ीमा के लिये मै अपने रब का बहुत-बहुत शुक्र गुज़ार हूँ!

![]()

Hazrat Syed Ḥasan al Mussana ( حضرت حسن المثنّی بن امام حسن بن امام علی علیہمھا السلام ) was son of Imam Hassan Al Mujtaba (Alaih salam) from his wife Khaola binte Manzoor bin Riyan Farazi (Alaih salam). He was born in 36 Hijri and was age fellow of Imam Ali bin Hussain (Alaih salam) known as Imam Zain al Abideen. Hazrat Hassan Musanna (Alaih salam) got a son Abdullah (Alaih salam) who was martyred in Ka rbala along with his paternal uncle Hazrat Qasim (Alaih salam) – other younger son of Imam Hasan Alaih Salam. Hazrat Hasan al Mussana was married to daughter of Imam Hussain Alaih salam which was also named as Fatima (Alaih salam), He was in the Carvaan of Imam Hussain (Alaih salam) along with his wife and sons.
Hazrat Hassan al Musanna (Alaih Salam ) finally got permission from Imam Hussain (Alaih Salam) for going in to battlefield.He addressed Yazid army as
“We did not come to fight, you can see the tents of the holy daughters and children of Rasool Allah ( صلی الله علیہ وآلہ وسلم ). Who intends to fdoes not bring his ladies and children! Umar bin Saad answered by sending 17 fighters, who attacked together, but all of them perished in Hell. After that, the army of Yazid advanced from all sides and Hazrat Hassan Musanna (Alaih Salam) collapsed on the earth of Karbala. Imam Hussain (Alaih Salam) brought him to the tents.
On the 11th of Muharram, when the army of Yazid was martyring the martyrs again by separating the Holy Heads, they noticed that Hazrat Hassan Musanna (Alaih Salam) was alive. Abi Hissan Asma bin Kharja Farazi said: His mother is from my tribe, I will not allow you to behead him, because our fight was with Hussain (Alaih Salam) and that is finished now. Umar bin Saad agreed not to behead him there, but to take the matter to Obaid :
Abi Hissan took Hazrat Hassan Musanna (Alaih Salam) on a camel to Kufa. Hazrat Hassan Musanna (Alaih Salam) opened his eyes after four days and asked: Where is my Imam Hussain (Alaih Salam)? Abi Hissan was reluctant to answer, but on insisting, he told: Imam (Alaih Salam) is martyred and his Holy Head is on a spear. Hassan Musanna (Alaih Salam) became unconscious. After recovering, he asked: Where are the daughters of Rasool Allah ( صلی الله علیہ وآلہ وسلم )? He answered: In the court of Obaidullah ibne Ziyaad . On hearing this, Hazrat Musanna (Alaih Salam) fainted gain. He revived again and asked: How could it happen, when Abbas (Alaih Salam) was there? Abi Hissan said: The Yazidi forces cut his holy arms.
As soon as Hazrat Hassan Musanna (Alaih Salam) could stand, he left the house of Asma bin Kharja and came out of Kufa to Masjid-e-Hanana. In this mosque, the daughters of Rasool Allah ( صلی الله علیہ وآلہ وسلم ) stayed during the night and the morning of the 12th of Muharram. The next day,Hazrat Hassan Musanna (Alaih Salam) went to Najaf-e-Ashraf, to shrine of Maula Ali (Alaih Salam), wept and told his grandfather (Alaih Salam) what had happened. He (Alaih Salam) stayed in Najaf for 4 days and he reached Karbala a few days later, where he waited for the release of the holy prisoners.
It was the arrangement of Allah تعالیٰ سبحان to save Hazrat Hassan Musanna (Alaih Salam), even after more than 18 deep wounds, to continue the progeny of Imam Hassan (Alaih Salam). Similarly, Allah wanted Imam Zain al -Abideen (Alaih Salam) alive from Imam Hussain ( alaih salam) lineage .
While Imam Zain al Abideen came back from Syria with the daughters of Rasool Allah ( صلی الله علیہ وآلہ وسلم this is when both cousins Imam Zain al Abideen (Alaih Salam) and Hazrat Hassan Musanna (Alaih Salam) saw each other, they fell on the ground, crawled to each other, wept and fainted. Syeda Fatima Kubra (علیھا السلام) gave the Holy Head of his son Abdullah (Alaih Salam) and said to Hazrat Hassan Musanna (Alaih Salam):
“ I brought your son to meet you”.
He started weeping and kissing the Holy Head of his son and he said: “You are luckier than me to get martyrdom.”
His sons were ‘Abd Allah Mahd, Ibrahim ‘Amr, and Hasan Muthallath, all of whom passed away in the prison of Abu Ja’far Mansur, the Abbasid caliph.
According to Hazrat Ali (karm Allaho wajhu) will, after Imam Hassan Alaih salam , Hazrat Hasan al-Muthanna was the custodian of tabbarukat given by Imam Ali Alaih salam.
Hazrat Hasan al-Mussanna has quoted hadiths from his father, Imam Hasan al Mujtiba ( Alaih salam) and some others.
Finally, the agents of Walid b. ‘Abd al-Malik poisoned and killed Hazrat Hassan Mussana (Alaih salam) in 85 AH. They transferred his body to Madina and buried him in Jannat al baqih .
Hazrat Syed Abdul Qadir Gillani’s ( Alaih salam) lineage traces back to Hazrat Hassan Muthana ( Alaih salam) .
Tarikh Tabari of Muhammad ibn Jarir al-Tabariand and Nur al-absar by shaykh shablanji , both sunni books, and al-irshad a shia book by mufid, all affirm that Hazrat Hassan Musanna (Alaih salam) took part in Karbala..

few kilometers from Baghdad he is Descendant of Imam Ali[as]
Role The Custodian of Properties Endowed by Imam Ali[as]
Name Hasan b. al-Hasan b. Ali b. Abi Talib[as]
Father Imam al-Hasan[as]
Mother Khawla bt. Manzur b. Zabban Fazari
Place(s) of Residence Medina
Spouse(s)Fatima bint -Husayn[sa] buried in Najaf
Children ‘Abdullah, Muhammad, and, Ibrahim ‘Amr, Hasan Al-Muthanna the only survivor in the Battle of Karbala,. Who was Hasan al-Muthanna….? Was he present in the event of Karbala…..?…Some Shiites Scholars say: Imam Hasan\’s[as] son named Hasan al-Muthanna was not in Karbala on the day of Ashura or he did not survive and that Imam Hassan’s[as]”s offspring did not lived on…? Is this true…?If love Ahlulbayt.a.s. you have to go on finding more about about the truth; sayyed Hasan Al-Muthanna, Was Qasim bin Hasan[as] elder than him….? Hasan bin Hasan was Imam Hassan Mujtaba”s[as] second son. His mother was Khawla who was the daughter of Manzoor Fazriyah Hasan bin Hasan better known as Hasan al-Muthanna was a nobleman, a virtuous and God-fearing son of the second Imam Hassan[as] He was in charge of alms given by Imam ‘Ali [as]He took part in the rebellion of ‘Abd al-Rahman bin Muhammad against Hajjaj bin Yusuf. It is said that he lived until the time of Abdul Malik bin Marwan’s government. He was present in the event of Karbala alongside his uncle, Imam Hussein[as].
According to reports by some reporters, Hasan al-Muthanna was martyred in 97 A.H. in the time of Sulayman bin Marwan’s government. It seems from historical accounts that he lived 53 years. Keeping in view these dates, it can, therefore, be said that he was 17 years old in the event of Karbala Thus, considering that Hazrat Qasim[as] is said to have been 13 years old on the day of Ashura, we must say that Hasan al-Muthanna[as] was four years older than Qasim[as]. He did not fall short of defending his Imam. Although according to some sources, Hasan bin Hasan was thirty five when he died, it seems a mistake has taken place in the dates in the sense that the number 53 has been mistakenly placed as 35.
Hasan bin Hasan was among the captives of Karbala. He had been injured in the battle. It is said that Asma bin Kharijah separated him from among the captives and took care of him. As for Hasan al-Muthanna”s marriage, it has been reported that he asked his uncle, Imam Hussein[as]for the hand of one of his daughters in marriage to him. The Imam replied: “Choose one of my two daughters whom you like to marry.” But Hasan al-Muthanna did not respond on account of modesty. Imam Hussein [as]chose Fatima, for him and said: “Her looks are also like mother of my grandfather Rasulullah[saww]after Fatima Sughra[sa] After his death, his wife erected a tent on his grave and she engaged in worshipping for a year.” Hasan bin al-Hasan never claimed to be an Imam and no one has claimed that he was an Imam.
Sayyid bin Tawus writes about the merit and nobility of Hasan bin Hasan and some other children of Imam Hasan[as]: “These are people whose lofty position and merit all Muslims acknowledged”
According to a part of a narration reported from Imam Reza[as] about the continuation of the offspring of Imam Hasan[as] and Imam Hussein[as] it is inferred that Hasan al-Muthanna had many children and Imam Hasan’s offspring continued through him and another brother of his named Zaid. It has been reported in this tradition: “Hasan bin Ali’s offspring continued through two of his sons named Zaid and Hasan. Zaid had a son whose name was Hasan. Also, Hasan al-Muthanna had sons named Abdullah, Ibrahim, Dawood, Ja’far and Hassan, better known as Hasan al-Muthalath, who continued a third generation of Imam Hasan[as]
[1] Shaykh Mufid Congress, first edition, 1413 A.H.
[2] Ibid, p. 23- 24.
[3] Amin Ameli, Sayyid Mohsen, A’ayan al-Shi’ah, vol.5, p. 43, Dar al-Ta’aruf for Printing and Publication, Beirut, 1406 A.H.
[4] Ibid.
[5] She was one of the daughters of Imam Hussein (AS) whose mother Umm Ishaq daughter of Talha bin Ubaidullah Taymiyyah. See: al-Irshad fi Ma’refat Hujajillah ‘Alaa al-‘Ibad, vol.2, p.135.
[6] al-Irshad fi Ma’refat Hujajillah ‘Alaa al-‘Ibad, vol.2, p.25.
[7] Ibid. p. 26.
[8] Sayyid ibn Tavus, Al-Taraef fi Ma’refat Mazaheb al-Tawaef, p. 520, p. 520, al-Khiyam, Qom, first edition, 1399 A.H.
[9] Ibn Babawayh, Muhammad bin Ali, al-Khisal, researcher, Ghaffari, Ali Akbar, vol.2, p. 466,
Fatimah bint Hussain
Sayyidina Hussain radiya Llahu ‘anhu married his daughter to Hassan ibn Hassan rahimahu Llah, his nephew.[1]
They were blessed with 3 sons and 2 daughters from this union. She lived to approximately 90 years of age. Her narrations have been reported in the books of Hadith—and she is considered Thiqah[2]—from her father, ‘Abdullah ibn ‘Abbas, and Umm al Mu’minin Aisha radiya Llahu ‘anhum. Her children in turn narrate from her as well as others. After the demise of Hassan al Muthanna rahimahu Llah she married ‘Abdullah ibn ‘Amr ibn ‘Uthman ibn ‘Affan, and they were blessed with a son, Muhammad, from this union, who was titled al Dibaj due to his handsomeness.
An example of her sound judgement and wisdom can be seen in the narration reported by her son, Muhammad ibn ‘Abdullah ibn ‘Amr ibn ‘Uthman ‘Affan rahimahu Llah:
جَمَعَتْنَا أُمُّنَا فَاطِمَةُ بِنْتُ الْحُسَيْنِ ، فَقَالَتْ : يَا بَنِيَّ ، إِنَّهُ وَاللَّهِ ، مَا نَالَ أَحَدٌ مِنْ أَهْلِ السَّفَهِ بِسَفَهِهِمْ وَلَا أَدْرَكُوهُ مِنْ لَذَّاتِهِمْ إِلَّا وَقَدْ أَدْرَكَهُ أَهْلُ الْمُرُوآتِ بِمُرُوآتِهِمْ ، فَاسْتَتِرُوا بِسِتْرِ اللَّهِ
Our mother, Fatimah bint Hussain, gathered us together and then said, “O my sons, verily—by Allah—there is not anything the foolish people have obtained through their foolishness, likewise there is no passion that they have fulfilled, but that the people of dignity have obtained the same through their dignity. Therefore always remain in the cover of the concealment of Allah.”[3]
A woman of this stature would not go on but raise noble personalities; her sons—’Abdullah, Ibrahim, Hassan, and Muhammad—all blessed with magnanimity and greatness, may Allah shower his endless mercies upon them.
Just marvel at the marital relations between the Ahlul Bayt and the house of ‘Uthman ibn ‘Affan radiya Llahu ‘anhum, this is but a fine example of love and affinity.
She passed away in the year 110 A.H, and it has been said 117 A.H, which appears to be more correct, and Allah subhanahu wa ta ‘ala knows best. She was buried in Madinah, may Allah subhanahu wa ta ‘ala be pleased with her.
Umm al Fadl bint Muhammad al Hanafiyyah ibn ‘Ali and Umm Musa bint ‘Umar ibn ‘Ali ibn Abi Talib
His paternal cousins, who he married on the same night.[4]
Ramlah bint Sa’id ibn Zaid ibn ‘Amr ibn Nufayl al ‘Adawi
She is the daughter of Sayyidina Sa’id ibn Zaid, one the Ten Promised Paradise and an eminent Sahabi of the Prophet salla Llahu ‘alayhi wa sallam. Sayyidah Ramlah and Sayyidina Hassan al Muthanna were blessed with a son from this union who they named Muhammad, after who he received his agnomen, Abu Muhammad.
This informs us of the amicable and cordial relationships that existed between the Sahabah and Ahlul Bayt, the bonds of which were strengthened through marriage.
Umm Habibah
She was an Umm Walad[5] from Rome, she bore him Dawood and Jafar.
Narrations of Hassan al Muthanna
[1] Al Mufid: Al Irshad, 2/25.
[2] Taqrib al Tahdhib, # 8652. Thiqah is a term used in the science of Hadith to indicate one who is of sound religious and intellectual capacity, capable of accurately transmitting Hadith.
[3] Tarikh Baghdad, 3/275.
[4] Ibn Sa’d: Al Tabaqat al Kubra, 5/319; Fath al Bari, 9/155. The narration which al Bukhari appended to his Sahih, # 5015, and which Hafiz adjoined in Taghliq al Taghliq, 4/402. Refer to Sunan Sa’id ibn Mansur, 1/95.
[5] Umm Walad is a slave who bears children for her master, as a result she cannot be sold and will be automatically set free on the death of the master.
عليكم السلام و رحمةالله و بركاته
Karbala me janaab-e-qaasim bin hasan aur abdullah bin hasan (عليهم السلام( ki shahaadat ke Baad Baaz log ye kheyaal karte hain ke imaam-e-hasan (عليه السلام) ki nasl khatm ho gayi jabke aisa nahi hai aapke dusre farzand bhi the jinse aapki nasl chali jaise janab-e-zaed (زید) bin hasan aur janab-e-hasan-e-mosanna. inse aapki nasl chali aur ab bhi baaqi hai mokhtalif jagahon par hasani saadaat maujud hain
Hasann-e-mosanna
Janab-e-hasan-al-maaruf ba Hasan-e-mosanna imam-e-hasan (عليه السلام) ke farzand hain aap karbala me apne chacha ke saath maujud the aur shadid zakhmi hue
Kis tarah aap zindaa rahe??
Is ta’alluq se mowarrekhin ne likha hai ke shohadaa-e-karbala ke darmeyaan aap pade the umar-e-saad ke lashkar waale samjhe ke aap bhi shahid ho gaye hain yaani zinda nahi hain jab aapka sar juda karna chah rahe the to dekhaa Saans (سانس) chal rahi hai. zinda hain umar-e-saad ke lashkar me ek shakhs banaam-e-abi hesaan bin asma bin khaareja fazaari (حسان ابن اسما ابن خارجہ فزاری) tha ye aap (Hasan-e-mosanna) ki maa ka rishtedaar tha isne sar juda karne se rok diya aur asiron ke hamraah kufe laaya aur apne ghar elaaj karwaaya jab thik ho gaye to madine rawaana kar diya
aap waaqa-e-karbala ke chashamdid shaahid aur raawi hain
Madine me aap rahne lage aur aulaad bhi huei mokhtasar ye ke abdul-malik bin marwaan (amawi khalifa) ke hukm se zahar ke zariye aapko shahid kar diya gaya
Kholafaa-e-bani abbas ka moqaabela karne waalon me aksar Hasan-e-mosanna ki nasl se hain
Hazrat Syed Ḥasan al Mussana ( حضرت حسن المثنّی بن امام حسن بن امام علی علیہمھا السلام ) was son of Imam Hassan Al Mujtaba (Alaih salam) from his wife Khaola binte Manzoor bin Riyan Farazi (Alaih salam). He was born in 36 Hijri and was age fellow of Imam Ali bin Hussain (Alaih salam) known as Imam Zain al Abideen. Hazrat Hassan Musanna (Alaih salam) got a son Abdullah (Alaih salam) who was martyred in Ka rbala along with his paternal uncle Hazrat Qasim (Alaih salam) – other younger son of Imam Hasan Alaih Salam. Hazrat Hasan al Mussana was married to daughter of Imam Hussain Alaih salam which was also named as Fatima (Alaih salam), He was in the Carvaan of Imam Hussain (Alaih salam) along with his wife and sons.
.
Hazrat Hassan al Musanna (Alaih Salam ) finally got permission from Imam Hussain (Alaih Salam) for going in to battlefield.He addressed Yazid army as
.
“We did not come to fight, you can see the tents of the holy daughters and children of Rasool Allah ( صلی الله علیہ وآلہ وسلم ). Who intends to fdoes not bring his ladies and children! Umar bin Saad answered by sending 17 fighters, who attacked together, but all of them perished in Hell. After that, the army of Yazid advanced from all sides and Hazrat Hassan Musanna (Alaih Salam) collapsed on the earth of Karbala. Imam Hussain (Alaih Salam) brought him to the tents.
.
On the 11th of Muharram, when the army of Yazid was martyring the martyrs again by separating the Holy Heads, they noticed that Hazrat Hassan Musanna (Alaih Salam) was alive. Abi Hissan Asma bin Kharja Farazi said: His mother is from my tribe, I will not allow you to behead him, because our fight was with Hussain (Alaih Salam) and that is finished now. Umar bin Saad agreed not to behead him there, but to take the matter to Obaid :
Abi Hissan took Hazrat Hassan Musanna (Alaih Salam) on a camel to Kufa. Hazrat Hassan Musanna (Alaih Salam) opened his eyes after four days and asked: Where is my Imam Hussain (Alaih Salam)? Abi Hissan was reluctant to answer, but on insisting, he told: Imam (Alaih Salam) is martyred and his Holy Head is on a spear. Hassan Musanna (Alaih Salam) became unconscious.
.
After recovering, he asked: Where are the daughters of Rasool Allah ( صلی الله علیہ وآلہ وسلم )? He answered: In the court of Obaidullah ibne Ziyaad . On hearing this, Hazrat Musanna (Alaih Salam) fainted gain. He revived again and asked: How could it happen, when Abbas (Alaih Salam) was there? Abi Hissan said: The Yazidi forces cut his holy arms.
.
As soon as Hazrat Hassan Musanna (Alaih Salam) could stand, he left the house of Asma bin Kharja and came out of Kufa to Masjid-e-Hanana. In this mosque, the daughters of Rasool Allah ( صلی الله علیہ وآلہ وسلم ) stayed during the night and the morning of the 12th of Muharram. The next day,Hazrat Hassan Musanna (Alaih Salam) went to Najaf-e-Ashraf, to shrine of Maula Ali (Alaih Salam), wept and told his grandfather (Alaih Salam) what had happened. He (Alaih Salam) stayed in Najaf for 4 days and he reached Karbala a few days later, where he waited for the release of the holy prisoners.
.
It was the arrangement of Allah تعالیٰ سبحان to save Hazrat Hassan Musanna (Alaih Salam), even after more than 18 deep wounds, to continue the progeny of Imam Hassan (Alaih Salam). Similarly, Allah wanted Imam Zain al -Abideen (Alaih Salam) alive from Imam Hussain ( alaih salam) lineage .
.
While Imam Zain al Abideen came back from Syria with the daughters of Rasool Allah ( صلی الله علیہ وآلہ وسلم this is when both cousins Imam Zain al Abideen (Alaih Salam) and Hazrat Hassan Musanna (Alaih Salam) saw each other, they fell on the ground, crawled to each other, wept and fainted. Syeda Fatima Kubra (علیھا السلام) gave the Holy Head of his son Abdullah (Alaih Salam) and said to Hazrat Hassan Musanna (Alaih Salam):
.
“ I brought your son to meet you”.
He started weeping and kissing the Holy Head of his son and he said: “You are luckier than me to get martyrdom.”
.
His sons were ‘Abd Allah Mahd, Ibrahim ‘Amr, and Hasan Muthallath, all of whom passed away in the prison of Abu Ja’far Mansur, the Abbasid caliph.
.
According to Hazrat Ali (karm Allaho wajhu) will, after Imam Hassan Alaih salam , Hazrat Hasan al-Muthanna was the custodian of tabbarukat given by Imam Ali Alaih salam.
.
Hazrat Hasan al-Mussanna has quoted hadiths from his father, Imam Hasan al Mujtiba ( Alaih salam) and some others.
Finally, the agents of Walid b. ‘Abd al-Malik poisoned and killed Hazrat Hassan Mussana (Alaih salam) in 85 AH. They transferred his body to Madina and buried him in Jannat al baqih .
.
Hazrat Syed Abdul Qadir Gillani’s ( Alaih salam) lineage traces back to Hazrat Hassan Muthana ( Alaih salam) .
.
Tarikh Tabari of Muhammad ibn Jarir al-Tabariand and Nur al-absar by shaykh shablanji , both sunni books,
.
عليهم الصلاة والسلام
.
اللَّهُمَّ صَلِّ عَلَى سَيِّدِنَا مُحَمَّدٍ وَعَلَى آلِ سَيِّدِنَا مُحَمَّد
17 Rajab Youm_E_Wisal Imam Hasan Al Mosanna A.s
Karbala me janaab-e-qaasim bin hasan aur abdullah bin hasan (عليهم السلام( ki shahaadat ke Baad Baaz log ye kheyaal karte hain ke imaam-e-hasan (عليه السلام) ki nasl khatm ho gayi jabke aisa nahi hai aapke dusre farzand bhi the jinse aapki nasl chali jaise janab-e-zaed (زید) bin hasan aur janab-e-hasan-e-mosanna. inse aapki nasl chali aur ab bhi baaqi hai mokhtalif jagahon par hasani saadaat maujud hain
Hasann-e-mosanna
Janab-e-hasan-al-maaruf ba Hasan-e-mosanna imam-e-hasan (عليه السلام) ke farzand hain aap karbala me apne chacha ke saath maujud the aur shadid zakhmi hue
Kis tarah aap zindaa rahe??
Is ta’alluq se mowarrekhin ne likha hai ke shohadaa-e-karbala ke darmeyaan aap pade the umar-e-saad ke lashkar waale samjhe ke aap bhi shahid ho gaye hain yaani zinda nahi hain jab aapka sar juda karna chah rahe the to dekhaa Saans (سانس) chal rahi hai. zinda hain umar-e-saad ke lashkar me ek shakhs banaam-e-abi hesaan bin asma bin khaareja fazaari (حسان ابن اسما ابن خارجہ فزاری) tha ye aap (Hasan-e-mosanna) ki maa ka rishtedaar tha isne sar juda karne se rok diya aur asiron ke hamraah kufe laaya aur apne ghar elaaj karwaaya jab thik ho gaye to madine rawaana kar diya
aap waaqa-e-karbala ke chashamdid shaahid aur raawi hain
Madine me aap rahne lage aur aulaad bhi huei mokhtasar ye ke abdul-malik bin marwaan (amawi khalifa) ke hukm se zahar ke zariye aapko shahid kar diya gaya
Kholafaa-e-bani abbas ka moqaabela karne waalon me aksar Hasan-e-mosanna ki nasl se hai.


